Inhaltsverzeichnis
- 2. Analyse Ihres aktuellen Verkaufsprozesses
- 2.1 Bestandsaufnahme der Verkaufsaktivitäten
- 2.2 Erkennen von Schwachstellen und Engpässen
- 3. Strukturierung Ihrer Vertriebspipeline
- 3.1 Definition der Pipeline-Phasen
- 3.2 Zuordnung von Aktivitäten zu jeder Phase
- 4. Implementierung der Pipeline in Salesforce Sales Cloud
- 4.1 Einrichtung der Pipeline in Salesforce
- 4.2 Automatisierung mit Salesforce
- 4.3 Reporting und Dashboards
- 4.4 Mobile Nutzung
- 5. Überwachung und Optimierung der Pipeline
- 5.1 Wichtige KPIs für Ihre Vertriebspipeline
- 5.2 Fallbeispiel: TechSolutions GmbH
- 5.3 Learnings und Best Practices
- 6. Fortgeschrittene Optimierungstechniken
- 6.1 KI-gestützte Prognosen
- 6.2 Dynamische Pipeline-Anpassung
- 6.3 Predictive Lead Scoring
- 6.4 Omnichannel-Integration
- 7. Fazit und nächste Schritte
- Deine nächsten Schritte
- Lasse uns gemeinsam deine Vertriebspipeline optimieren
Vertriebspipeline ist die visuelle Darstellung aller aktiven Verkaufschancen und ihrer Position im Verkaufsprozess — vom Erstkontakt über Qualifizierung und Angebot bis zum Abschluss. Sie macht messbar, wo Deals stecken und wo Umsatz verloren geht.
Die meisten Vertriebsteams haben eine Pipeline. Doch laut CSO Insights erreichen nur 53% der Vertriebsmitarbeiter ihre Quota — oft, weil die Pipeline-Phasen unklar definiert sind und Deals ohne Übergabekriterien zwischen Stufen wandern. Ohne konsequentes Pipeline-Management stagnieren Opportunities in der Mitte des Funnels, bis sie leise sterben. Wer KPIs wie Pipeline Velocity, Konversionsrate pro Phase und durchschnittliche Verweildauer aktiv steuert, kann laut Fallstudien die Pipeline Velocity um über 60% steigern.
Das Wichtigste in Kürze
- Phasen mit Übergabekriterien: Jede Pipeline-Stufe braucht messbare Exit-Kriterien — z. B. „Budget bestätigt" für den Übergang von Qualifizierung zu Bedarfsanalyse.
- 5 Kern-KPIs: Konversionsrate pro Phase, Verweildauer, Win Rate, durchschnittliche Dealgrösse und Pipeline Velocity bilden das Steuerungscockpit.
- CRM-Implementierung: Salesforce Sales Cloud bildet Pipeline-Phasen als Opportunity Stages ab und automatisiert Aufgaben, Benachrichtigungen und Forecasts.
Während unser Lead Management Guide den gesamten Prozess von der Lead-Erfassung bis zum Reporting abdeckt, fokussiert dieser Artikel auf den Aufbau, die Implementierung und die KPI-gesteuerte Optimierung Ihrer Vertriebspipeline. Ergänzend erfahren Sie, wie Leads funktionieren und wie Opportunity Management aus qualifizierten Leads konkrete Verkaufschancen macht.

2. Analyse Ihres aktuellen Verkaufsprozesses
Als Verkaufsleiter ist der erste Schritt zur Optimierung Ihrer Vertriebspipeline eine gründliche Analyse deines bestehenden Verkaufsprozesses. Diese Bestandsaufnahme bildet das Fundament für eine effektive Pipeline-Struktur.
2.1 Bestandsaufnahme der Verkaufsaktivitäten
Beginne mit einer detaillierten Dokumentation aller Schritte, die dein Team von der Leadgenerierung bis zum Verkaufsabschluss durchläuft. Hier ist ein strukturierter Ansatz:
-
Führe Interviews mit deinem Vertriebsteam:
- Frage nach den typischen Schritten, die sie bei der Kundenakquise durchlaufen.
- Lasse dir erfolgreiche Verkäufe im Detail beschreiben.
-
Erstelle ein Flussdiagramm:
- Zeichne jeden identifizierten Schritt auf.
- Visualisiere die Verbindungen zwischen den Schritten.
-
Identifiziere Schlüsselmomente:
- Markiere kritische Entscheidungspunkte im Verkaufsprozess.
- Notiere, wo Kunden typischerweise Kaufsignale senden.
-
Dokumentiere verwendete Tools und Ressourcen:
- Welche Verkaufsunterlagen werden in welcher Phase eingesetzt?
- Welche digitalen Tools unterstützen den Prozess bereits?
-
Erfasse Zeitrahmen:
- Wie lange dauert durchschnittlich jede Phase des Verkaufsprozesses?
- Gibt es signifikante Unterschiede zwischen verschiedenen Produktlinien oder Kundentypen?
Hier ein Fallbeispiel

2.2 Erkennen von Schwachstellen und Engpässen
Nach der Dokumentation deines aktuellen Prozesses ist es wichtig, Verbesserungspotenziale zu identifizieren:
-
Analysiere Abbruchraten:
- In welchen Phasen gehen die meisten Leads verloren?
- Gibt es Muster bei den Gründen für Verkaufsabbrüche?
-
Überprüfe die Effizienz jeder Phase:
- Wo verbringt Ihr Team unverhältnismäßig viel Zeit?
- Gibt es Aktivitäten, die wenig zum Verkaufserfolg beitragen?
-
Identifiziere Informationslücken:
- Wo fehlen Ihrem Team häufig wichtige Informationen über den Kunden oder den Verkaufsstatus?
- Welche Daten werden aktuell nicht erfasst, könnten aber wertvoll sein?
-
Untersuche Übergabepunkte:
- Gibt es Reibungsverluste bei der Übergabe von Leads zwischen verschiedenen Teammitgliedern oder Abteilungen?
- Wo gehen möglicherweise wichtige Informationen verloren?
-
Bewerte die Qualifikation von Leads:
- Werden zu viele unqualifizierte Leads in den Verkaufsprozess aufgenommen?
- Gibt es Möglichkeiten, die Lead-Qualifizierung zu verbessern?
-
Analysiere erfolgreiche Verkäufe:
- Was zeichnet Ihre erfolgreichsten Verkäufe aus?
- Welche Schritte oder Aktivitäten waren besonders effektiv?
-
Führe eine Kundenbefragung durch:
- Frage sowohl gewonnene als auch verlorene Kunden nach ihren Erfahrungen mit Ihrem Verkaufsprozess.
- Identifiziere Punkte, an denen Kunden sich besonders wohl oder unwohl gefühlt haben.
Durch diese gründliche Analyse gewinnst du wertvolle Einblicke in deinen aktuellen Verkaufsprozess. Diese Erkenntnisse bilden die Grundlage für die Strukturierung einer optimierten Vertriebspipeline, die wir im nächsten Abschnitt behandeln werden.
Denke daran: Je detaillierter und ehrlicher deine Analyse ausfällt, desto effektiver wird deine neue Vertriebspipeline sein. Scheue dich nicht, auch unbequeme Wahrheiten aufzudecken – sie sind der Schlüssel zu echten Verbesserungen.
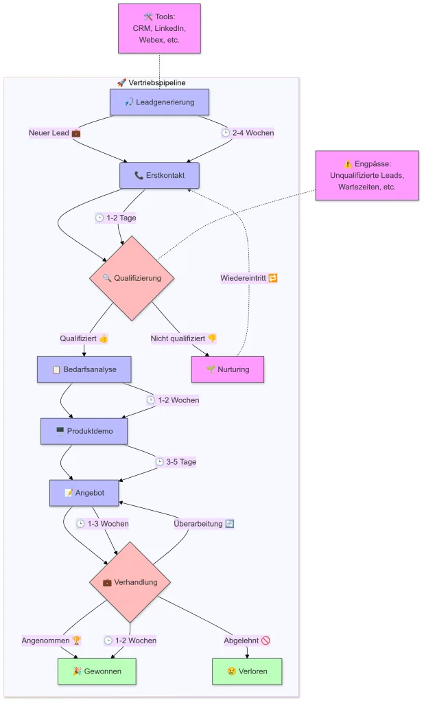
3. Strukturierung Ihrer Vertriebspipeline
Nachdem du deinen aktuellen Verkaufsprozess gründlich analysiert hast, ist es Zeit, diese Erkenntnisse in konkrete Maßnahmen umzusetzen. Die Strukturierung deiner Vertriebspipeline ist der Schlüssel zur Optimierung deines Verkaufsprozesses. Lassen uns die Ergebnisse aus Abschnitt 2 in umsetzbare Schritte umwandeln.
Konversionsrate der Beispielsfirma TechSolutions GmbH
3.1 Definition der Pipeline-Phasen
Basierend auf Ihrer Analyse definieren wir nun die spezifischen Phasen Ihrer Vertriebspipeline:
-
Hauptphasen identifizieren:
- Nehme den Prozessdiagramm aus 2.1 zur Hand.
- Markiere die Kernstationen: z.B. Leadgenerierung, Qualifizierung, Bedarfsanalyse, Angebotserstellung, Verhandlung, Abschluss.
-
Übergangskriterien festlegen:
- Definiere für jede Phase klare Kriterien für den Übergang in die nächste.
- Beispiel: Ein Lead wechselt von „Qualifizierung“ zu „Bedarfsanalyse“, wenn Budget, Entscheidungsbefugnis und Zeitrahmen bestätigt sind.
-
Schlüsselmomente integrieren:
- Berücksichtige die in 2.1 identifizierten Schlüsselmomente.
- Beispiel: Die „Bedarfsanalyse“ endet mit dem Moment „Technische Machbarkeit geprüft“.
-
Engpässe berücksichtigen:
- Nutze die in 2.2 erkannten Engpässe zur Optimierung.
- Fügen Sie bei Bedarf zusätzliche Phasen ein, z.B. eine „Demo-Vorbereitung“ zur Reduzierung von Wartezeiten.
3.2 Zuordnung von Aktivitäten zu jeder Phase
Jetzt ordnen wir spezifische Aktivitäten und Verantwortlichkeiten zu:
-
Aktivitätenliste erstellen:
- Nimm die in 2.1 dokumentierten Verkaufsaktivitäten.
- Ordne jede Aktivität der passenden Pipeline-Phase zu.
- Beispiel für „Qualifizierung“: BANT-Analyse, Erstgespräch, Lead-Score-Berechnung.

-
Verantwortlichkeiten definieren:
- Lege fest, wer für welche Aktivitäten zuständig ist.
- Nutze die Erkenntnisse aus den Teaminterviews in 2.1.
- Beispiel: SDR für Leadqualifizierung, Account Manager für Bedarfsanalyse.
-
Tools und Ressourcen zuordnen:
- Weise die in 2.1 identifizierten Tools den entsprechenden Phasen zu.
- Beispiel: LinkedIn Sales Navigator für Leadgenerierung, CRM für Kontaktverwaltung, Outlook für Kundenkomunikation, use.
-
Zeitrahmen setzen:
- Nutze die in 2.1 erfassten Zeitrahmen als Basis.
- Setze realistische, aber ambitionierte Zielwerte für jede Phase.
- Beispiel: Maximale Verweildauer in „Angebotserstellung“: 5 Arbeitstage.
-
Qualitätschecks implementieren:
- Integriere basierend auf den in 2.2 identifizierten Schwachstellen Qualitätschecks.
- Beispiel: Vor Übergang in „Verhandlung“ muss die ROI-Berechnung vom Teamleiter genehmigt werden.
Durch diese strukturierte Herangehensweise verwandelst du Analyseergebnisse in eine maßgeschneiderte, effektive Vertriebspipeline. Diese klare Struktur wird dir helfen, deinen Verkaufsprozess zu standardisieren und besser zu steuern.
Professionelle Unterstützung für dein Vertriebswachstum – kleine Werbepause
Die Implementierung einer effektiven Vertriebspipeline kann herausfordernd sein. Cloud Consultants unterstützt dich mit maßgeschneiderten Lösungen, um deinen Vertriebsprozess zu optimieren und nachhaltiges Wachstum zu erzielen.
Vereinbare jetzt deinen kostenlosen Beratungstermin und entdecke, wie wir deinen Vertrieb auf das nächste Level bringen können.
Im nächsten Abschnitt zeigen wir dir, wie du deine neu strukturierte Pipeline effektiv in deinem CRM-System implementieren kannst.
→ Jetzt geht es weiter
4. Implementierung der Pipeline in Salesforce Sales Cloud
Zu unseren Quick-Start Paketen
Nachdem du deine Vertriebspipeline strukturiert hast, ist der nächste Schritt die Implementierung in einem leistungsstarken CRM-System. Salesforce Sales Cloud bietet hierfür eine ideale Plattform mit zahlreichen Funktionen, die deine Vertriebsprozesse optimieren und automatisieren können.
4.1 Einrichtung der Pipeline in Salesforce
-
Opportunities nutzen:
- Nutze das „Stage“ Feld, um den aktuellen Status jeder Verkaufschance zu verfolgen.
- Richte deine definierten Pipeline-Phasen als „Opportunity Stages“ ein.
- Tipp: Verwende die „Probability“ Funktion, um jeder Phase eine Erfolgswahrscheinlichkeit zuzuordnen. Dies hilft das System, die grösse der Pipeline mit einen Umsatzwert besser einzuschätzen.
-
Customizing der Opportunity-Felder:
- Erstelle benutzerdefinierte Felder, die Ihre spezifischen Übergangskriterien abbilden.
- Beispiel: Ein Checkbox-Feld „Budget bestätigt“ für die Qualifizierungsphase.
-
Salesforce Pfad nutzen:
- Aktiviere den Salesforce Pfad, um deinem Team eine visuelle Darstellung der Pipeline-Phasen zu bieten.
- Hinterlege bei jeder Phase wichtige Aktionen und Tipps für deine Vertriebsmitarbeiter.
-
Validation Rules einrichten:
- Implementiere Validierungsregeln, um sicherzustellen, dass alle notwendigen Informationen vor dem Phasenübergang erfasst sind.
- Beispiel: Eine Regel, die verhindert, dass eine Opportunity in die „Verhandlung“ Phase wechselt, bevor eine ROI-Berechnung eingegeben wurde.
Optimize Sales Processes with Path in Salesforce
4.2 Automatisierung mit Salesforce
Nutze Salesforce, um Aufgabenvorlagen für jede Phase deiner Vertriebspipeline zu automatisieren. Erstelle vordefinierte Aufgabenlisten, die automatisch zugewiesen werden, sobald ein Deal in eine neue Phase eintritt. Dies gewährleistet Konsistenz, spart Zeit und verhindert, dass wichtige Schritte übersehen werden.
Weitere Salesforce Tools die du in deiner Pipeline mit einbauen solltest sind:
-
Salesforce Flow:
- Automatisiere routine Aufgaben und Benachrichtigungen.
- Beispiel: Erstelle einen automatischen Task für den Account Manager, sobald ein Lead in die „Bedarfsanalyse“ Phase übergeht.
-
Salesforce KI nutzen:
- Aktiviere Einstein Lead Scoring (heute Teil des Agentforce-Ökosystems), um die Qualifizierung von Leads zu optimieren.
- Nutze Einstein Opportunity Scoring, um Verkaufschancen mit der höchsten Abschlusswahrscheinlichkeit zu priorisieren.
-
Salesforce Inbox:
- Integriere deine E-Mail und Kalender (z.B. von Outlook oder Gmail) direkt in Salesforce, um alle Kundeninteraktionen zentral zu erfassen.
- Nutze die automatische Aktivitätserfassung, um den manuellen Aufwand zu reduzieren.
Hier findest du einen Artikel über weitere Vertriebsprozesse die sich mit hilfe von Salesforce Automatisieren Lassen: Automatisierung von Geschäftsprozessen
4.3 Reporting und Dashboards
Die wichtigsten Vertriebs-KPIs in Echtzeit
-
Pipeline-Berichte erstellen:
- Nutze vorgefertigte Report-Typen oder erstelle benutzerdefinierte Berichte, um Ihre Pipeline-Performance zu messen.
- Beispiel: Ein Bericht, der die durchschnittliche Verweildauer in jeder Phase anzeigt.
-
Dashboards für Echtzeit-Übersicht:
- Erstelle Dashboards, die deinen Team und Management einen schnellen Überblick über den aktuellen Stand der Pipeline geben.
- Nutze die „Drill-Down“ Funktion, um von der Übersicht direkt in die Details zu gelangen.
-
Forecasting:
- Implementiere Salesforce Forecasting, um präzise Umsatzprognosen basierend auf deiner Pipeline zu erstellen.
- Nutze Collaborative Forecasts**,** um Prognosen auf verschiedenen Organisationsebenen zu aggregieren.
4.4 Mobile Nutzung
Stelle sicher, dass dein Team die Salesforce Mobile App nutzt, um auch unterwegs Zugriff auf die Pipeline zu haben und Daten in Echtzeit aktualisieren zu können.
Die Implementierung Ihrer Vertriebspipeline in Salesforce Sales Cloud bietet dir leistungsstarke Tools zur Optimierung und Automatisierung deiner Vertriebsprozesse.
Mehr dazu findest du in Unseren Artikel Prozessoptimierung für effizientere Unternehmensabläufe
Mit den richtigen Einstellungen und Anpassungen kannst du die Effizienz deines Vertriebsteams erheblich steigern und eine bessere Übersicht über deine Verkaufschancen gewinnen.
5. Überwachung und Optimierung der Pipeline
Eine gut strukturierte und implementierte Vertriebspipeline ist erst der Anfang. Der wahre Wert liegt in der kontinuierlichen Überwachung und Optimierung. Lasse uns die wichtigsten KPIs betrachten und anhand eines Beispiels zeigen, wie diese Kennzahlen zu konkreten Verbesserungen führen können.
5.1 Wichtige KPIs für Ihre Vertriebspipeline
-
Konversionsrate pro Phase:
- Ziel: Identifizierung von Engpässen im Verkaufsprozess
- Berechnung: (Anzahl der Deals, die in die nächste Phase übergehen / Gesamtzahl der Deals in der Phase) x 100
-
Durchschnittliche Verweildauer pro Phase:
- Ziel: Erkennung von Verzögerungen und Ineffizienzen
- Berechnung: Gesamtzeit aller Deals in einer Phase / Anzahl der Deals
-
Win Rate:
- Berechnung: (Anzahl gewonnener Deals / Gesamtzahl der Deals) x 100
- Ziel: Messung der Gesamteffizienz des Vertriebsprozesses
-
Durchschnittliche Dealgröße:
- Berechnung: Gesamtwert aller gewonnenen Deals / Anzahl der gewonnenen Deals
- Ziel: Bewertung der Qualität der Deals
-
Pipeline Velocity:
- Berechnung: (Anzahl der Deals x Durchschnittliche Dealgröße x Win Rate) / Durchschnittliche Verkaufsdauer
- Ziel: Gesamtbewertung der Pipeline-Gesundheit und -Effizienz
5.2 Fallbeispiel: TechSolutions GmbH

Lasse uns betrachten, wie die TechSolutions GmbH, ein fiktives mittelständisches Software-Unternehmen, diese KPIs nutzte, um ihren Vertriebsprozess zu optimieren.
Ausgangssituation
TechSolutions hatte eine 6-stufige Vertriebspipeline implementiert: Leadgenerierung, Qualifizierung, Bedarfsanalyse, Produktdemonstration, Angebotserstellung und Verhandlung/Abschluss.
Nach drei Monaten der genauen Messung stellte das Vertriebsmanagement folgende KPIs fest:
-
Konversionsraten:
- Leadgenerierung zu Qualifizierung: 60%
- Qualifizierung zu Bedarfsanalyse: 40%
- Bedarfsanalyse zu Produktdemonstration: 75%
- Produktdemonstration zu Angebotserstellung: 60%
- Angebotserstellung zu Verhandlung/Abschluss: 30%
- Win Rate: 20%
-
Durchschnittliche Verweildauer:
- Qualifizierung: 5 Tage
- Bedarfsanalyse: 10 Tage
- Produktdemonstration: 7 Tage
- Angebotserstellung: 3 Tage
- Verhandlung/Abschluss: 14 Tage
- Durchschnittliche Dealgröße: 50.000 €
- Pipeline Velocity: 214.285 € pro Monat
Analyse und Maßnahmen
- Problem: Niedrige Konversionsrate von Qualifizierung zu Bedarfsanalyse (40%)
- Lösung: Das Team entwickelte einen strukturierten Qualifizierungsprozess mit einem Scoring-System für Leads. Nur Leads mit einem Score über 70 wurden zur Bedarfsanalyse weitergeleitet.
- Problem: Lange Verweildauer in der Bedarfsanalyse-Phase (10 Tage) Lösung: Einführung eines standardisierten Bedarfsanalyse-Fragebogens und Schulung der Vertriebsmitarbeiter in effektiven Fragetechniken.
- Problem: Niedrige Win Rate (20%) Lösung: Analyse der gewonnenen Deals zeigte, dass personalisierte Angebote erfolgreicher waren. Das Team implementierte ein System zur automatischen Angebotspersonalisierung basierend auf der Bedarfsanalyse.
Ergebnisse nach 3 Monaten
-
Verbesserte Konversionsraten:
- Qualifizierung zu Bedarfsanalyse: 60% (+20%)
- Win Rate: 30% (+10%)
-
Reduzierte Verweildauer:
- Bedarfsanalyse: 7 Tage (-3 Tage)
-
Erhöhte durchschnittliche Dealgröße: 55.000 € (+5.000 €)
-
Gesteigerte Pipeline Velocity: 346.500 € pro Monat (+132.215 €)
Diese Verbesserungen führten zu einer signifikanten Steigerung des Gesamtumsatzes und einer effizienteren Nutzung der Vertriebsressourcen.
| Metrik | Vorher | Nachher | Änderung |
|---|---|---|---|
| Konversionsraten | |||
| Leadgenerierung zu Qualifizierung | 60% | 60% | — |
| Qualifizierung zu Bedarfsanalyse | 40% | 60% | +20% |
| Bedarfsanalyse zu Produktdemonstration | 75% | 75% | — |
| Produktdemonstration zu Angebotserstellung | 60% | 60% | — |
| Angebotserstellung zu Verhandlung/Abschluss | 30% | 30% | — |
| Win Rate | 20% | 30% | +10% |
| Durchschnittliche Verweildauer | |||
| Qualifizierung | 5 Tage | 5 Tage | — |
| Bedarfsanalyse | 10 Tage | 7 Tage | -3 Tage |
| Produktdemonstration | 7 Tage | 7 Tage | — |
| Angebotserstellung | 3 Tage | 3 Tage | — |
| Verhandlung/Abschluss | 14 Tage | 14 Tage | — |
| Durchschnittliche Dealgrösse | 50’000.00 € | 55’000.00 € | +5’000.00 € |
| Pipeline Velocity pro Monat | 214’285.00 € | 346’500.00 € | +132’215.00 € |
5.3 Learnings und Best Practices
- Regelmäßige KPI-Reviews: Führen Sie wöchentliche oder zweiwöchentliche Pipeline-Reviews durch, um Trends frühzeitig zu erkennen.
- Datengetriebene Entscheidungen: Basieren Sie Ihre Optimierungsmaßnahmen immer auf konkreten Daten, nicht auf Bauchgefühl.
- Kontinuierliche Schulung: Investieren Sie in regelmäßige Schulungen Ihres Vertriebsteams, basierend auf den Erkenntnissen aus Ihren KPIs.
- Automatisierung: Nutzen Sie Tools wie CRM Analytics (ehemals Einstein Analytics), um tiefere Einblicke in Ihre Pipeline-Performance zu gewinnen und Vorhersagen zu treffen.
Die richtige Messung und Interpretation von KPIs kann, wie das Beispiel von TechSolutions zeigt, zu signifikanten Verbesserungen in Ihrem Vertriebsprozess führen. Durch kontinuierliche Überwachung und datengesteuerte Optimierung kannst du die Effizienz deiner Vertriebspipeline stetig steigern.
Expertenhilfe für deine KPI-Optimierung – kleine Werbepause
Benötigst du Unterstützung bei der Einrichtung aussagekräftiger KPIs oder der Interpretation Ihrer Vertriebsdaten? Cloud Consultants bietet spezialisierte Workshops zur Optimierung deiner Vertriebspipeline und KPI-Analyse.
Buche jetzt deinen KPI-Optimierungs-Workshop und entdecke das volle Potenzial deiner Vertriebsdaten.
Lese unseren Artikel Warum dein Unternehmen einen CRM-Consultant braucht
→ Jetzt geht es weiter
6. Fortgeschrittene Optimierungstechniken
Für Unternehmen, die ihre Vertriebspipeline auf die nächste Stufe heben möchten, bieten sich folgende fortgeschrittene Techniken an:
6.1 KI-gestützte Prognosen
Die Integration von künstlicher Intelligenz in der Vertriebspipeline eröffnet neue Möglichkeiten für präzise Vorhersagen und effizientes Arbeiten:
-
Machine Learning für Abschlusswahrscheinlichkeiten:
- Implementiere Algorithmen, die historische Daten, Markttrends und Deal-spezifische Merkmale analysieren.
- Erstelle dynamische Modelle, die sich kontinuierlich anpassen und aus neuen Daten lernen.
- Nutze diese Vorhersagen, um Ressourcen gezielt auf hochwertige Opportunities zu konzentrieren.
- Beispiel: Ein ML-Modell könnte vorhersagen, dass Deals mit mindestens drei Stakeholder-Meetings eine 30% höhere Abschlusswahrscheinlichkeit haben.
-
Natural Language Processing (NLP) für Kundenkommunikation:
- Analysiere automatisch E-Mails, Gesprächsnotizen und Support-Tickets.
- Identifiziere subtile Kaufsignale und Stimmungsindikatoren in der Kommunikation.
- Erkenne frühzeitig Risiken wie potenzielle Kundenabwanderung oder Unzufriedenheit.
- Beispiel: NLP könnte in einer Kundenanfrage den Satz „Wir evaluieren gerade verschiedene Optionen“ als Kaufsignal erkennen und eine Benachrichtigung an den Vertriebsmitarbeiter senden.
-
Integrierte KI-Assistenten für Vertriebsmitarbeiter:
- Bietet kontextbezogene Empfehlungen für nächste Schritte im Verkaufsprozess.
- Stellt automatisch relevante Informationen und Verkaufsunterlagen bereit.
- Unterstütz bei der Priorisierung von Aufgaben und Kontakten.
- Beispiel: Ein KI-Assistent könnte vorschlagen: „Basierend auf dem Kommunikationsverlauf ist jetzt der optimale Zeitpunkt für ein Folgegespräch mit Kunde X.“
Durch den Einsatz dieser fortschrittlichen KI-Technologien kannst du die Effizienz deines Vertriebsteams steigern, die Qualität der Kundeninteraktionen verbessern und letztendlich deine Abschlussquote erhöhen.
6.2 Dynamische Pipeline-Anpassung
- Entwicklung eines Systems, das die Pipeline-Phasen automatisch an verschiedene Produktlinien oder Kundentypen anpasst
- Echtzeit-Anpassung der Vertriebsstrategien basierend auf Marktveränderungen und Kundenverhalten
6.3 Predictive Lead Scoring
Predictive Lead Scoring revolutioniert die Art und Weise, wie Unternehmen potenzielle Kunden bewerten und priorisieren. Diese fortschrittliche Technik nutzt komplexe Analysetools und Algorithmen, um die Qualität von Leads vorherzusagen:
Beispiel einer Lead Bewertung mittels Salesforce Einstein
-
Datenbasierte Scoring-Modelle:
- Integriere Daten aus verschiedenen Quellen wie CRM, Marketing-Automation und Webanalyse.
- Berücksichtige demographische Informationen, Firmenprofile, Online-Verhalten und Interaktionshistorie.
- Entwickel multidimensionale Scoring-Modelle, die weit über traditionelle BANT-Kriterien hinausgehen.
- Beispiel: Ein B2B-Unternehmen könnte feststellen, dass Leads aus Unternehmen mit über 500 Mitarbeitern und mindestens drei Whitepaper-Downloads eine 40% höhere Konversionswahrscheinlichkeit haben.
-
Dynamische Anpassung der Modelle:
- Implementiere selbstlernende Algorithmen, die sich kontinuierlich an neue Daten und sich ändernde Marktbedingungen anpassen.
- Führe regelmäßige A/B-Tests durch, um die Effektivität verschiedener Scoring-Variablen zu vergleichen.
- Passe die Gewichtung der Scoring-Faktoren basierend auf aktuellen Verkaufstrends und Saisonalitäten an.
- Beispiel: Das System könnte automatisch erkennen, dass die Bedeutung von Social-Media-Interaktionen für die Lead-Qualität im B2B-Bereich zunimmt, und die Gewichtung entsprechend anpassen.
-
Personalisierte Vertriebsstrategien:
- Nutze Predictive Scoring, um maßgeschneiderte Vertriebsansätze für verschiedene Lead-Segmente zu entwickeln.
- Automatisiere die Zuweisung von Leads an die am besten geeigneten Vertriebsmitarbeiter basierend auf Expertise und bisherigem Erfolg.
- Optimiere den Zeitpunkt und die Art der Kontaktaufnahme basierend auf Scoring-Erkenntnissen.
- Beispiel: Hochwertige Leads könnten automatisch für eine persönliche Demotermin-Anfrage durch einen Senior Account Executive priorisiert werden, während Leads mit mittlerem Score zunächst weitere Nurturing-E-Mails erhalten.
-
Integration mit Marketingaktivitäten:
- Synchronisiere Predictive Lead Scoring mit deinen Marketing-Automation-Tools.
- Passe Inhalte und Kampagnen dynamisch an das prognostizierte Potenzial eines Leads an.
- Identifizieren Sie die effektivsten Marketingkanäle und -botschaften für verschiedene Lead-Segmente.
- Beispiel: Leads mit hohem Score könnten automatisch in eine beschleunigte Nurturing-Kampagne mit exklusiven Webinaren und Case Studies aufgenommen werden.
Durch die Implementierung von Predictive Lead Scoring können Unternehmen ihre Vertriebsressourcen effizienter einsetzen, die Konversionsraten signifikant steigern und den ROI ihrer Marketing- und Vertriebsaktivitäten maximieren.
6.4 Omnichannel-Integration
- Nahtlose Integration aller Kundeninteraktionskanäle in die Pipeline für ein ganzheitliches Kundenerlebnis
- Synchronisierung von Daten über alle Touchpoints hinweg für konsistente Kundenansprache
Diese fortgeschrittenen Techniken können die Effizienz und Effektivität deiner Vertriebspipeline weiter steigern. Ihre Implementierung erfordert jedoch oft spezielle Expertise und sollte sorgfältig geplant werden.
7. Fazit und nächste Schritte
Die Optimierung deiner Vertriebspipeline ist ein kontinuierlicher Prozess, der signifikante Auswirkungen auf den Erfolg deines Unternehmens haben kann. Durch die in diesem Artikel vorgestellten Schritte – von der gründlichen Analyse über die strukturierte Implementierung bis hin zur datengesteuerten Optimierung – kannst du dein Vertriebsprozess erheblich verbessern.
Zusammenfassend sind die Schlüsselelemente einer erfolgreichen Vertriebspipeline-Optimierung.
- Gründliche Analyse des bestehenden Prozesses
- Klare Definition und Strukturierung der Pipeline-Phasen
- Effektive Implementierung in einem CRM-System wie Salesforce
- Kontinuierliche Überwachung und Analyse relevanter KPIs
- Regelmäßige Anpassungen basierend auf Daten und Erkenntnissen
- Einsatz fortgeschrittener Technologien zur weiteren Optimierung
Der Weg zu einer optimierten Vertriebspipeline mag herausfordernd erscheinen, aber die potenziellen Vorteile – von erhöhter Effizienz über verbesserte Prognosegenauigkeit bis hin zu gesteigertem Umsatz – machen diese Investition mehr als lohnend.
Deine nächsten Schritte
- Führe eine Bestandsaufnahme deines aktuellen Vertriebsprozesses durch.
- Identifiziere die größten Verbesserungspotenziale in deiner Pipeline.
- Entwickel einen konkreten Aktionsplan zur Optimierung.
- Erwäge die Unterstützung durch erfahrene Experten, um den Prozess zu beschleunigen und optimale Ergebnisse zu erzielen.
Lasse uns gemeinsam deine Vertriebspipeline optimieren
Bei Cloud Consultants verstehen wir die Komplexität und Bedeutung einer gut optimierten Vertriebspipeline. Unsere Experten verfügen über umfassende Erfahrung in der Analyse, Implementierung und Optimierung von Vertriebsprozessen mit Fokus auf Salesforce-Lösungen.
Vereinbare jetzt ein kostenloses Beratungsgespräch und entdecke, wie wir dir dabei helfen können, deine Vertriebspipeline auf das nächste Level zu heben und messbare Ergebnisse zu erzielen.
Investiere heute in die Zukunft deines Vertriebs – dein Unternehmenserfolg wird es dir danken.

